弱電驅動電接點壓力表新法
發布時間:2018-05-11 10:45:41
瀏覽:次
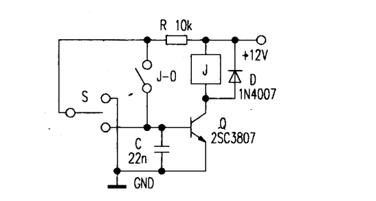
本文介紹一種采用微弱電控電接點壓力表的方法,本法徹底解決了電接點壓力表易被燒毀這 一老大難題,又解決了控制電路自身耗電過大的問題。這種微功耗可保證具有很長的使用壽命, 并且由于壓力表中的弱電與強電完全隔離,運作更安全。本控制器靈敏度極高,不易失控。且上 限壓與下限壓的距離能拉開,使罐中的排水量增加,從而降低水泵啟動次數,這正彌補了壓力開 關的缺陷,因而適用于大容積長年工作且供水任務繁重的壓力罐,控制電路如附圖所示。

電路工作原理壓力罐中無水或少水時,電接點壓力表S的動臂與下端相連,Q得到偏流而 導通,J吸合,水泵開始打水。S的動臂離開下端,由于J一0同時吸合,故J繼續保持吸合狀態, 水泵繼續打水。當S的動臂與上端相連時,Q失去偏流而截止,J釋放,打水過程結束,進入放 水過程。5的動臂離開上端,但仍然得不到偏流,這個過程一直持續到S的動臂與下端相連,重 新開始打水,如此周而復始。
該電路設計簡潔可靠,只要連接正確,一般無需調試。電路中C為消除干擾用的。


